【攻略まとめ】魔女のダンジョン(Witch's Dungeon)
【目次】
◇サークル:『メロ』
◇タイトル:『魔女のダンジョン(Witch's Dungeon)』
※シナリオのネタバレには注意しておりますが、ご閲覧の際はお気を付けください。
※当サイトではセーブデータを一切配布しておりません。あらかじめご了承ください。
【目次】
▶ 記事の更新履歴
▶ ゲームシステム紹介&QA
┣ 概要・プレイ時間・難易度・回想機能
┗ 攻略に関するQA
――
◆シナリオ攻略
▶ 簡単な攻略メモ
▶ 各ステージのマップ
――
◆エッチ関連
▶ ギャラリー
――
▶ 関連リンク等
▶ コメント欄
【記事の更新履歴】
▼記事の編集履歴・2025/03/27:公開(検証:Ver1.3.11)
▼『最新情報の確認』及び『不具合報告』等は、サークル公式サイトにて!
⇒関連記事:魔女のダンジョンはただいまDLsiteで販売中!
【TOPに戻る】
【システム紹介&QA】
▼概要・プレイ時間・難易度・回想機能




《ゲームの概要》について
禁断のダンジョンの最深部を目指す『スレンダー魔女 × 俯瞰視点シューティング』作品です。
見知らぬダンジョンで目を覚ました魔女《チョウカ》を操作し、脱出の手掛かりを探していきます。
探索型のアクションゲームです。最奥で待ち受けるボスを倒すことで、次のエリアが解放されます。
攻撃は「遠距離魔法」主体で、数種類の使い分けができます。また、強力な魔力ビームを放てます。
難しいギミックはなく、リトライ地点は細かく設置されています。手軽に遊べるACT作品ですね。
エッチシーンは、ドットアニメ16種類、CGテキスト2種類になります。
HPが無くなるとその場で伏せてしまい、立ち上がれず敵に接触すると犯されてしまいます。
絶頂時はゲームオーバーとなり、リトライ地点から復帰できます。販売ページのPVを要チェック!




《プレイ時間》について
マッピングしつつ、クリアまでに『約1時間』でした。
下記のマップを作成しながらのプレイ時間です。一通り網羅できたと思います。
《難易度》について
全体的な難易度は「かんたん ~ ほどよい」印象です。
道中の「ATK-UP」をある程度拾えているのなら、最後までスムーズだと思います。
操作は「キーボード&マウス」ですが、移動と視点操作程度なのでパッド勢でも安心かと。
また、下記に次作マップを掲載してあります。ご自由にどうぞ!
《回想機能》について
クリア後、タイトル画面から閲覧できます。(全開放済)
回想部屋形式なので、設置されたエネミーに接触してください。
速度調整、オート機能などはありません。(Ver1.3.11)
【TOPに戻る】
▼攻略に関するQA
・『セーブ』はどこでするの?
チェックポイント接触時に記録されます。
・『ボス』を倒しても次のエリアに進めません。
ボスから入手した武器で、扉を塞ぐ障害物を攻撃してください。
それでも通れない場合、もう一度ボスを倒してください。(2回目は強化ボス)
【TOPに戻る】
【攻略まとめ】
◆簡単な攻略メモ
・特に難しい要素はありません。道中の「ATK-UP」をしっかり入手していれば、余裕でクリアできるかと。
武器は新しいほど高性能ですが、1ボスの「触手攻撃」は雑魚狩りに便利です。
・ボスは2回倒すようにしてください。
1回目は「ボス武器」を落としますが、2回目は「強化ボス」になります。
ラスボスも同様です。クリア後にタイトル画面に戻り、続きからで再戦できます。
【TOPに戻る】
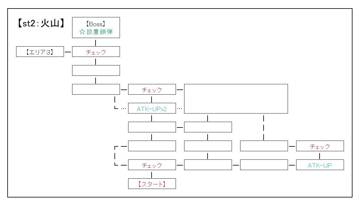
◆各ステージのマップ
☆クリックして拡大表示してください☆




【TOPに戻る】
◆ギャラリー
| エネミー | プレイ内容 |
|---|---|
| 赤玉-小 | 触手姦(ガニ股拘束) |
| 穴トラップ | 触手姦(感覚遮断) |
| 赤玉-大(ボス) | 触手姦(捕食) |
| 赤玉-大(ボス) | 触手姦(立ちバック) |
| 小鬼 | 輪姦(立ちバック) |
| 鎖トラップ | 立ち側位(小鬼) |
| 大鬼(ボス) | 巨根オナホ扱い |
| 大鬼(ボス) | 抱え上げ背面座位 |
| スライム | スライム姦(粘液拘束) |
| 宝トラップ | スライム姦(吊り下げスライム触手) |
| スライムクイーン(ボス) | スライム姦(女型スライム触手) |
| 植物 | 逆さ吊り丸呑み |
| 三つ植物 | 逆さ吊り丸呑み |
| 植物壁トラップ | 四肢拘束(植物フェラ) |
| 巨大花(ボス) | 触手姦(丸呑み巨大触手) |
| コウモリ | 闇拘束(首絞めバック) |
| 召喚者(ボス) | CGシーン(闇拘束輪姦) |
| 召喚者(ボス) | CGシーン(吊り下げ膨乳搾乳) |
【TOPに戻る】






▼この記事にコメントする▼
☆攻略に関する情報交換など、コメント欄ご自由にお使いください。☆誹謗中傷や高圧的な言動に関しましては、削除・通報させて頂く場合がございます。
☆レビューは他所でお願いします。